• 校长信箱 | 联系我们 网站地图 | 繁體中文
[复制]导航控件
  • 首页

  • |
  • 学校概况

    学校概况
    • 学校简介
    • 机构设置
    • 学校荣誉
    • 国际交流
    • 校园掠影
  • |
  • 专业风采

    专业风采
    • 旅游专业部
    • 酒店专业部
    • 园林专业部
    • 商务金融专业部
  • |
  • 教学科研

    教学科研
    • 教师成长
    • 教学研究
  • |
  • 学生园地

    学生园地
    • 旅职学子
    • 团学园地
    • 学生资助
  • |
  • 德育之窗

    德育之窗
    • 班主任工作室
    • 校园文化
    • 家长学校
  • |
  • 招生就业

    招生就业
    • 招生动态
    • 实训动态
    • 校企合作
    • 优秀毕业生
  • |
  • 党建之窗

    党建之窗
    • 党建动态
    • 组织建设
    • 党员风采
    • 党群建设
    • 公示公告
  • |
  • 校务公开

    校务公开
    • 校务动态
    • 管理制度
    • 省双高申报
    • 预决算公开
  • |
  • 后勤服务

    后勤服务
    • 后勤动态
    • 招标信息
    • 物业管理
    • 政策制度
  • |
  • 社会服务

  • |
  • 教育集团

  • 1
    首页 >  校务公开 >  校务动态
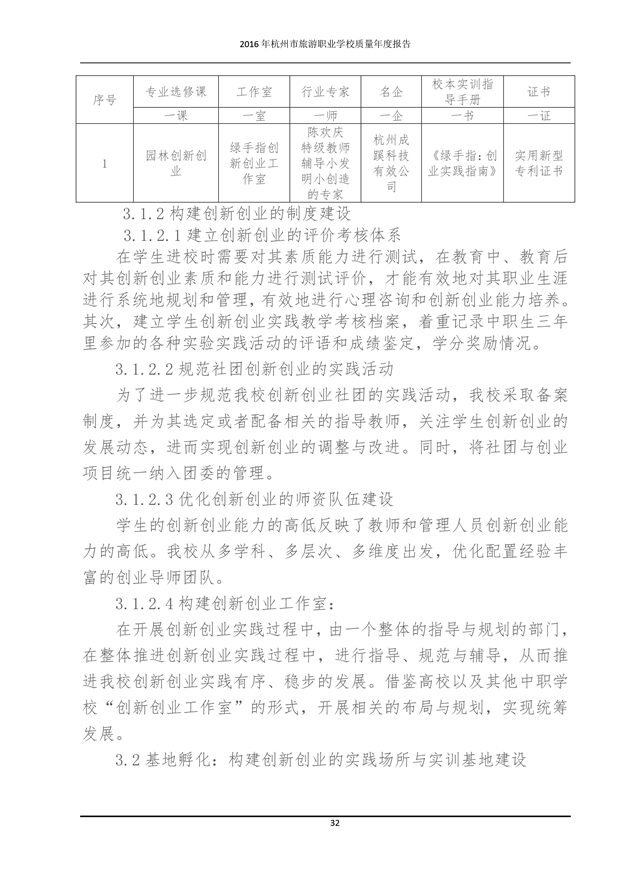
    沙龙国际sa36亚洲第一品牌质量年度报告(2016)
    来源: 校长室       发布人:校长室    发布日期:2017-02-20    浏览次数: 10,214
    字体: 大 中 小
    校务公开
    • 校务动态
    • 管理制度
    • 省双高申报
    • 预决算公开

    扫一扫在手机打开当前页
    上一篇: 2016年沙龙国际sa36亚洲第一品牌收费目录公示清单
    下一篇: 2017年沙龙国际sa36亚洲第一品牌收费目录公示清单
    • 热门报道
    我校杨琼飞校长荣获全国 “第七届黄炎培...

    杭州市旅

    2022-05-07

    创建“无疫单元”  筑牢抗疫防线
    —— 沙龙国际sa36亚洲第一品牌开展全员抗原检测工作

    杭州市旅

    2022-03-17

    杭旅中职国家奖学金获奖学生风采展

    杭州市旅

    2022-06-02

    书香润泽心灵,阅读引领成长
    —— 记德育校本研修世界读书日专题读书交流活动

    杭州市旅

    2022-04-30

    浙江省沙龙国际sa36亚洲第一品牌版权所有,未经授权禁止复制或镜像

    川公网安备 33010802004432号| 蜀ICP备19002558号-20 Powered by 沙龙国际sa36亚洲第一品牌 Copyright © 2007-2020 www.hzlyzx.cn, All Rights Reserved

    浏览总量1568314

    XML 地图